Nefrología

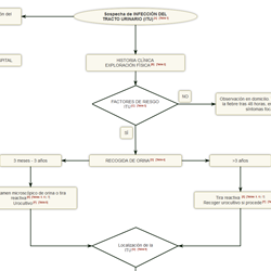
Infección del tracto urinario

María Aparicio Rodrigo

Pediatra. CS Entrevías. Madrid. Profesora asociada. Universidad Complutense de Madrid. Madrid.

Publicado el 04-12-2025

Poliuria

Katya López Martín

MIR-Pediatría. Hospital Universitario de Toledo. Toledo. España.

Andrea Rodríguez Lozano

MIR-Pediatría. Hospital Universitario de Toledo. Toledo. España.

Publicado el 04-12-2024

Incontinencia urinaria diurna

Beatriz Huertes Díaz

Pediatra. CS Villanueva de la Cañada. Madrid. España. Servicio Madrileño de Salud.

Ana Valero Arenas

Pediatra. Hospital Universitario de Getafe. Madrid. España. Servicio Madrileño de Salud.

Publicado el 04-07-2024

Hipertensión arterial

Paloma Gutiérrez Medina

Pediatra. CS Juan de la Cierva. Getafe. Madrid. España.

Publicado el 04-10-2022

Enuresis

María Isabel Úbeda Sansano

Pediatra. Centro de Salud de La Eliana. Valencia.
Universidad de Valencia.

Roberto Martínez García

Urólogo. Hospital Clínico Universitario. Valencia.
Universidad de Valencia.

Publicado el 04-10-2019

Hematuria

Irene Lázaro Rodríguez

Residente de pediatría. Hospital 12 de Octubre. Madrid

Carmen Villaizán Pérez

Pediatra de atención primaria. Centro de salud de Santa Bárbara. Toledo

Mar Espino Hernández

Unidad de nefrología pediátrica. Hospital 12 de Octubre. Madrid

Publicado el 04-09-2019

Proteinuria

Julia Morata Alba

Hospital Lluís Alcanyís, Xàtiva. València.

Publicado el 02-11-2017